19,90 €*
% 21,90 €* (9.13% gespart)Sofort verfügbar, Lieferzeit: 1-3 Tage
Black DEAL 2025:
10% Rabatt mit CODE: nobily
(verlängert bis 07.12.2025)
(verlängert bis 07.12.2025)
Produktnummer:
1221301103007
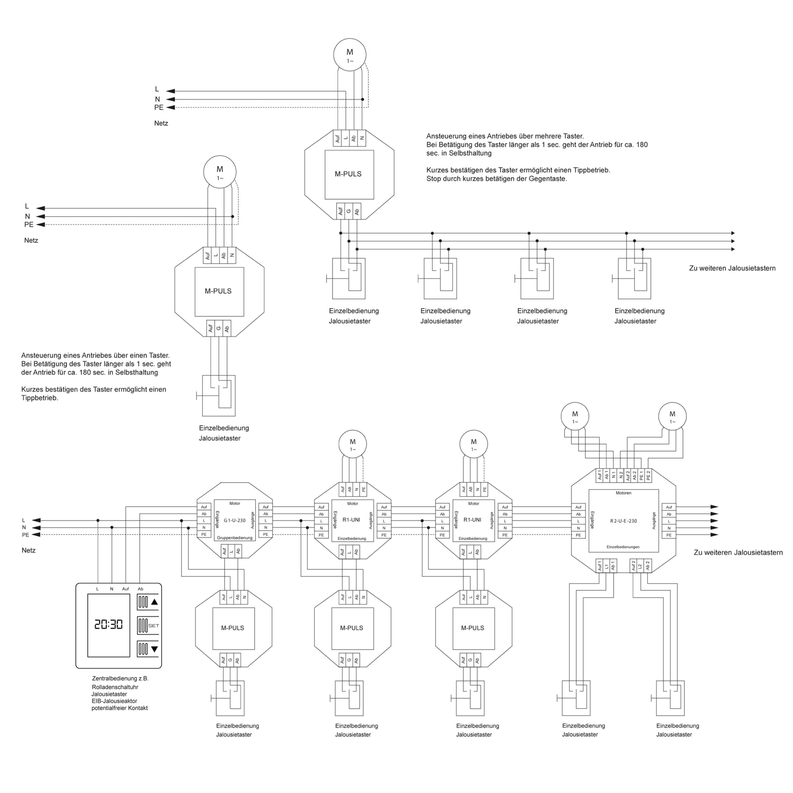
Produktinformationen "Mehrpunktsteuerrelais M-PULS Selbsthaltung (180 Sek.)"
Profi-Handwerker-Qualität, Made in Germany.
Das intelligente Profi-Steuerrelais von Nobily für mechanische oder
elektronische Motoren speichert einen Fahrbefehl für ca. 180 Sekunden Selbsthaltezeit.
- speichert einen Fahrbefehl für ca. 180 Sekunden Selbsthaltezeit
- Exklusiv nur bei Nobily erhältlich
- Hergestellt in Deutschland
- Für Rollladen- und Jalousiemotoren
- Einfache und schnelle Montage
- Geringer Verdrahtungsaufwand
- Einfache und logische Verdrahtung
- 2 Jahre Garantie
| Steuerungsart: | Kabelgebunden |
|---|---|
| Einbauart: | Unterputz |
| Trennrelais: | Mehrpunktsteuerrelais, mit Einzelbedienung, mit Selbsthaltung |
Downloads "Mehrpunktsteuerrelais M-PULS Selbsthaltung (180 Sek.)"
| Bezeichnung : | elek. Mehrpunktsteürrelais |
| Name : | M-PULS |
| Art des Trennrelais : | Einzelrelais |
| Zentral-/Gruppenbedienung : | Nein |
| Einzelbedienung : | Ja |
| Selbsthaltung max180sec : | Ja |
| Tippbetrieb : | Ja |
| Anschliessbare Antriebe : | 1 |
| Spannung Antrieb : | 230V, AC |
| Ansteürspannung : | 230V, AC |
| Stromaufnahme : | 10 mA |
| Schaltvermoegen : | 8 / 3A (AC1 / induktiv) |
| Temperaturbereich : | 0-60 Grad |
| Schraubklemmen qmm : | 2,5 |
| Masse BHT mm : | 50 / 52 / 22 |
| Umgebungsbedingungen : | trockene Wohnräume |
| Garantie : | 2 Jahre |
| Artikel-Nr. : | 1221301103007 |
| EAN-Nr. : | 4260355826892 |
Anmelden
Es sind noch keine Fragen zu diesem Artikel vorhanden.

